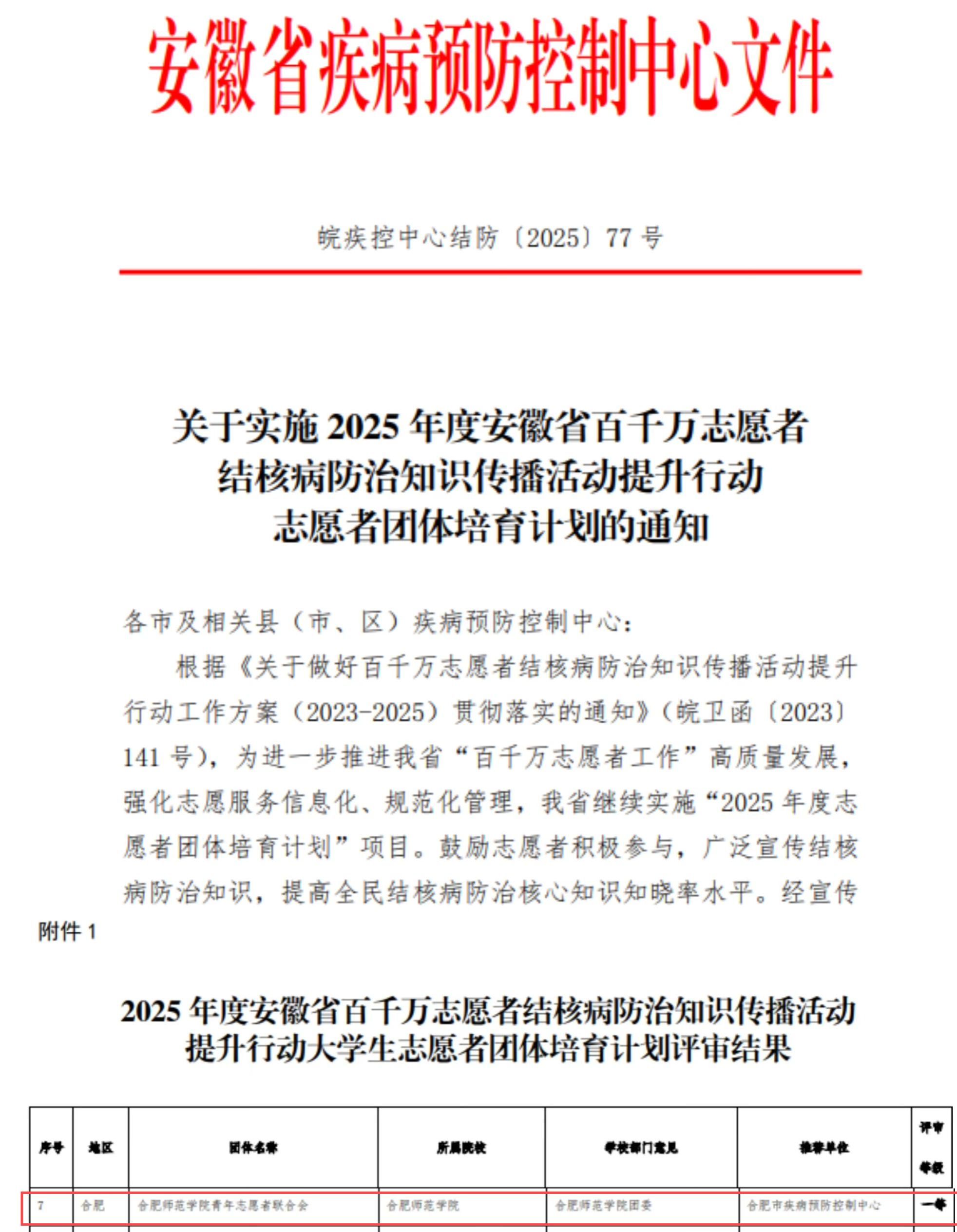
近日,安徽省疾病预防控制中心发布了《关于实施2025年度安徽省百千万志愿者结核病防治知识传播活动提升行动志愿者团体培育计划的通知》,我院青年志愿者联合会(以下简称“青志联”)获得安徽省大学生志愿者团体培育计划一等志愿者团体。

为普及结核病防治的相关知识,进一步使学院师生了解结核病对社会和人群的危害,青志联积极组织开展3·24结核防治宣传周、结核防治宣传海报设计大赛、一站到底——结核防治知识竞赛等活动,通过主题宣讲、观看宣传片、知识问答、绘制预防结核病教育漫画等方式让更多的同学了解肺结核病传染途径及预防方法,提醒了大学生要注重卫生健康,养成良好的生活习惯。此外,青志联组建“结核防治宣传小分队”,在暑期“行知学堂”开展期间,走进学堂向青少年儿童普及结核病防治的相关知识,加强学生预防意识,共筑生命健康防线。

据悉,我院青志联一直致力于结核防治校园宣传工作并取得了优异成绩,连续六年蝉联“安徽省百千万志愿者结核病防治知识传播活动优秀志愿者团体”称号。接下来,青志联将继续积极响应国家防治传染病措施,加强肺结核病防治宣传工作,倡导更多学生关注结核病防治,加强少年儿童生命健康安全教育,降低肺结核病发病率,努力为防控结核病工作做出积极贡献。(院团委)