近日,计算机与人工智能学院高琪娟博士和安徽农业大学夏恩华教授和童伟副教授合作,在林学Top期刊《Tree Physiology》在线发表题为“A novel orphan gene CsOG3 drives CsMYB44-dependent cold tolerance in tea plant”的研究论文。这也是高琪娟博士在2023年以第一作者在Top期刊Nucleic Acids Research(IF = 14.9)发表茶树及其野生近缘植物的功能基因组学研究论文后,取得的又一关键进展。

低温胁迫是影响茶树生长发育与品质形成的关键环境因子,能直接或间接影响产量与品质。本研究基于大数据分析,系统筛选并鉴定出茶树2,793个孤儿基因(orphan genes),与进化保守基因相比,孤儿基因呈现基因结构简单、长度更短、内含子更少、等电点更高以及表达水平更低的特点。研究进一步发现并功能解析冷诱导孤儿基因CsOG3,证明CsOG3能显著提升茶树抗寒能力,并与转录因子CsMYB44形成调控模块。

图1 在茶树中鉴定与CsOG3相关的候选转录因子
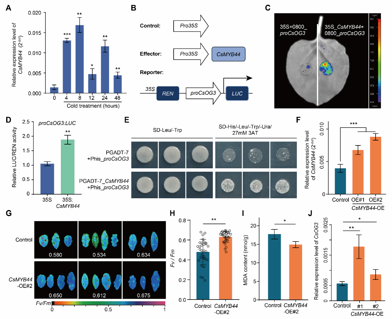
本研究通过实验表明CsMYB44可直接结合CsOG3启动子激活其表达,从而解析到孤儿基因CsOG3在转录因子CsMYB44调控下促进茶树抗寒的作用机制。

图2 CsMYB44结合CsOG3的启动子并激活其表达
该研究为茶树抗寒分子改良提供了新的认识,为后续开展分子设计育种与抗寒品种选育奠定了坚实基础。
本校计算机与人工智能学院青年教师(安徽农业大学茶树种质创新与资源利用全国重点实验室博士后)高琪娟为论文第一作者,茶树种质创新与资源利用全国重点实验室伊亮辉博士为论文共同第一作者。该研究得到了国家自然科学基金、安徽省高校杰出青年基金和安徽省高校自然科学研究项目、茶树国家重点实验室开放基金等资助与支持,并得到了安徽农业大学夏恩华教授和童伟副教授大力指导。(计算机与人工智能学院)